注册
登录
搜索
标签
帮助
BBS
»
时事新闻专区
» 广州一岁半小孩打疫苗被问“是否怀孕”
‹‹ 上一主题
|
下一主题 ››
发新话题
发布投票
发布商品
发布悬赏
发布活动
发布辩论
发布视频
打印
广州一岁半小孩打疫苗被问“是否怀孕”
游客
X.X.X.X
未注册
1楼帖子
大
中
小
发表于 2012-6-6 10:46
广州一岁半小孩打疫苗被问“是否怀孕”
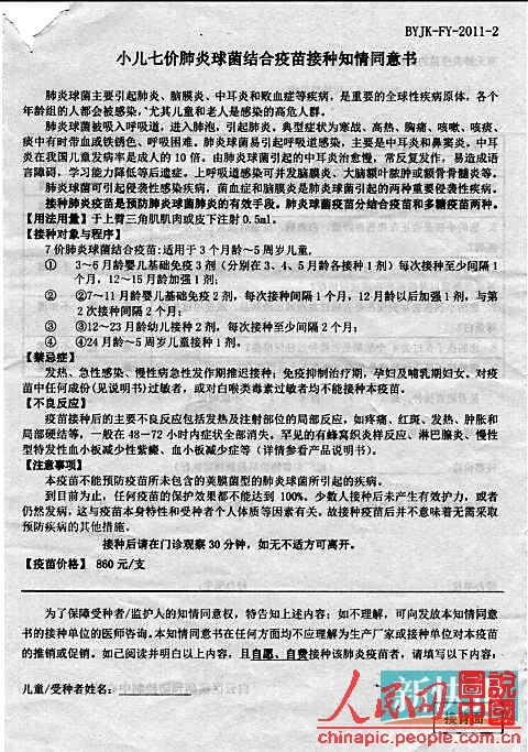
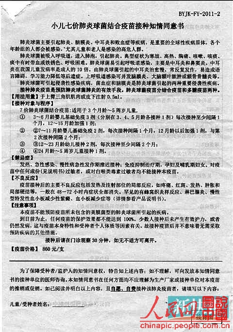
“我的小孩才一岁半,接种疫苗前竟被问是否怀孕!”近日,白云区街坊曾先生遇到一件怪事:他收到一张《小儿七价肺炎球菌结合疫苗接种知情同意书》,背面有9个问题要填写,其中第9条是“您的小孩是否怀孕或是否有可能在下个月怀孕?”对于这样的问题,曾先生直呼“离谱”。
曾先生出示的“疫苗接种知情同意书”,可以看到,正面注明接种对象为“3个月龄至5周岁儿童”
1.jpg
(269.71 KB)
2012-6-6 10:46
接种对象为5岁以下幼童
记者了解到,这张“疫苗接种知情同意书”是白云区疾病预防控制中心统一印制,由景泰街社区卫生服务中心发放到曾先生手上。其中正面明确说明疫苗接种对象为“3个月龄至5周岁儿童”。背面是对接种者提出的健康排查问题,包括“是否怀孕”。
背面却要求家长说明孩子“是否怀孕”
2.jpg
(159.56 KB)
2012-6-6 10:46
“明明说这个疫苗适合5岁以下小孩用,难道他们会怀孕?”曾先生对于这份“知情同意书”感到十分诧异,“如果是小诊所这样做也就算了,这份‘知情同意书’是区疾控中心印制的,真不能理解。”
记者就此事致电白云区疾控中心,疾控科陈医生表示,他们给各社区卫生服务中心提供了“疫苗接种知情同意书”的模板,然后由他们各自打印出来发放给属地居民。“我们提供的版本,是包含7价和23价两种肺炎球菌疫苗,并有写‘23价’是适合两周岁以上人群接种,这就不排除有十几岁孩子怀孕的情况出现,这种人是不适合打疫苗的。”而所列的第9个问题正是“仅针对打23价疫苗的人提的,打7价疫苗的可以不答。”
记者看到,这份“知情同意书”的正面写明,“肺炎球菌疫苗分结合疫苗和多糖疫苗两种”。陈医生介绍,“多糖疫苗就是23价肺炎球菌疫苗”。她表示,可能是社区卫生服务中心将“23价”等内容剔除了,只保留了“7价”的内容,导致市民误解了。
引用
回复
TOP
游客
X.X.X.X
未注册
2楼帖子
大
中
小
发表于 2012-6-6 11:02
因为试过这种现象bq150
引用
回复
TOP
‹‹ 上一主题
|
下一主题 ››
查看积分策略说明
快速回复主题
选项
禁用 URL 识别
禁用
表情
禁用
Discuz!代码
使用个人签名
接收新回复邮件通知
标题
内容
发表帖子
[完成后可按 Ctrl+Enter 发布]
预览帖子
恢复数据
清空内容
最近访问的版块 ...
科学、生活、常识、益智
旅游、摄影、美图、壁纸
文学殿堂
影视歌漫画书画发布区
电脑、手机、平板知识专栏
BBS
xnote.cn交流专区
旅游、摄影、美图、壁纸
文学殿堂
科学、生活、常识、益智
时事新闻专区
影视歌漫画书画发布区
电脑、手机、平板知识专栏