注册
登录
搜索
标签
帮助
BBS
»
时事新闻专区
» 从大疆强制下班说起….
‹‹ 上一主题
|
下一主题 ››
发新话题
发布投票
发布商品
发布悬赏
发布活动
发布辩论
发布视频
打印
从大疆强制下班说起….
游客
X.X.X.X
未注册
1楼帖子
大
中
小
发表于 2025-3-13 17:11
从大疆强制下班说起….
34.jpg
(15.86 KB)
2025-3-13 17:11
搁十年前,你绝对想不到这样一幕。
某大厂的深圳总部推出一种严格考核的赶人策略,主管、项目大主管、HRBP 依次去工位上查看,确保晚上 9 点无一人在公司。
3.jpg
(17.91 KB)
2025-3-13 17:11
总部尚且如此,分部自然也不必说。
像上海的分部,直接要求晚上 9 点准时关灯。
另一个知名企业的做法也类似。
到了 18:20,不允许有人在公司加班;还明确禁止员工吃完晚饭后,回工位加班。
4.jpg
(28.28 KB)
2025-3-13 17:11
意思很明显,你们想加班都加不了。
为啥?怎么不卷了?
一些网友觉得这种变化和欧盟有关,说欧盟出了个新规定,不允许进口强迫劳动的公司的产品。
5.jpg
(37.51 KB)
2025-3-13 17:11
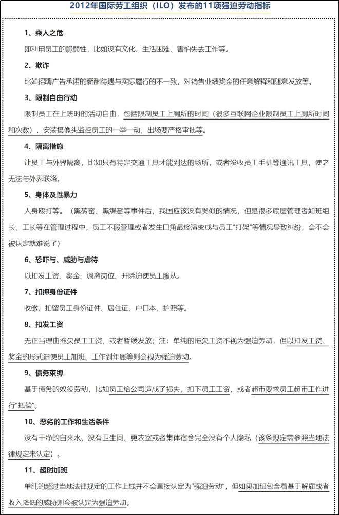
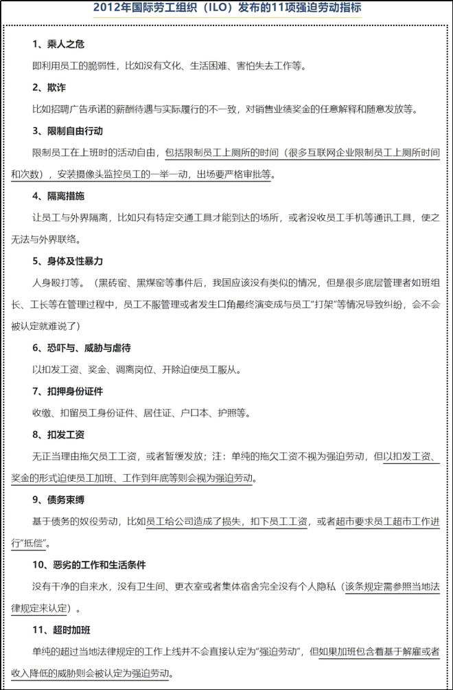
所谓强迫劳动在国际劳工组织里有 11 项指标,这些基本上在我国的《劳动法》《劳动合同法》等文件里也有规定。
6.jpg
(79.03 KB)
2025-3-13 17:11
问题在于违反规定怎么办?
欧盟那个 2027 年生效的法案认定,某种产品使用了强迫劳动的话,会被禁止投放在欧盟市场,已投放的就要被撤回或没收。
要知道,上面俩家大厂的海外营收占比在总营收里达到了 40% 以上。尤其是,欧洲市场在利润贡献上非常大。
7.jpg
(18.18 KB)
2025-3-13 17:11
所以他们开始反内卷。
我倒觉得这不是主因,这事主要还是和国内现在的转向有关系。
曾经的中国,是 “物质生产跟不上人民生活的需求”,是全国人民想要东西但生产不出来,物质供应严重不足。
所以那时候看经济好不好,是看我们能造出多少东西,甚至当时甭管有没有需求,先生产出来再说。
过去的很长一段时间里,加班内卷文化盛行。各大企业纷纷一个人当两个人用,一定要生产出足够的产品。
很多产品都已经被中国造成了白菜价,然后还在生产。
以家用电器为例,昨天知乎上刷了个回答,答主说想买一些新电器,网上逛了一圈,价格给它惊掉了下巴。
55 寸的 4K 电视,现在只要 1500 元。
正常的微波炉,现在只要 200 多块钱。
还有什么洗衣机、电冰箱、空调、洗碗机,也基本都是白菜价。然后还有补贴,还在打折降价。
这其实就是我们现在面临最大的问题:
生产过剩而消费不足。
生产的东西太多了,有效需求不够,所以得转变到消费导向了。
换言之,经济好不好不再取决于我们能生产多少东西,而是取决于我们能消费多少东西。
中国的经济增长,是由生产和投资拉动的。
2023 年,中国居民消费占 GDP 的比例只有 39%,不止低于美国、日本、欧洲等发达国家,也远远低于越南、印度等发展中国家。
所以现在国家出了很多政策,希望能拉动居民消费。
上海这里一直在发餐饮消费券,满 1000 元给你减 400 元,可以和其他优惠叠加使用。
8.jpg
(25.82 KB)
2025-3-13 17:11
各地也都出了 “以旧换新” 政策,买电器、手机、家具,政府出钱补贴给你。
包括现在很多公司逐渐早下班,不加班,也都属于这个大框架政策里面。毕竟大家都加班,哪还有时间消费呢?
说个极端的。
上海某企业,固定的中午 11 点上班,晚上 11 点下班。但他们中间有午休 2 小时,晚休 2 小时,所以名义上还是每天工作 8 小时。
但问题在于,这样等于你所有时间都在公司里度过了,完全没有自己的生活。没有生活的人当然也就没需求,不消费。
其实这样的情况,不但对员工的生活幸福感有伤害,对中国经济也是伤害。
但问题是,大家都加班,哪还有时间消费呢?
反内卷的出现,就是让大家不要疯狂加班,不要光赚钱而不花钱,而是腾出时间来享受。
中国的居民储蓄率,几乎是全世界最高的。
如果说美国人是没钱刷爆信用卡也要消费的话。中国人则是赚到的钱都要存起来,就是不花。
我觉得这一方面是华人的性格使然,节俭在我们这是传统美德。
另一方面也是没有安全感的表现。
养老、医疗、子女教育,处处都要花钱。
中国人能吃饱喝足,也不过才一代人的时间。上一辈人很多人都饿过肚子,再上一辈人则经历过饥荒。中国大部分人并没有什么家底,抗风险的能力也很差。
而养老、医疗、子女教育,处处都要花钱。
所以不是不消费,而是不敢消费。
如果要提高中国的居民消费率,除了让人有时间消费,还得让人有安全感,最后才是塑造新的消费观。
9.jpg
(3.15 KB)
2025-3-13 17:11
最近高中推广双休一事也是同样的目的,
抖音上很多视频高呼,双休的风吹到了自己这边。
10.jpg
(66.85 KB)
2025-3-13 17:11
爆款视频背后是多地的推广:
?
浙江杭州高一、二年级全面停止周末返校; 江苏扬州、南通等地高一、高二实行双休,高三调整为单休; 山东多所高中宣布实现双休。
?
11.jpg
(25.54 KB)
2025-3-13 17:11
为啥突然风向变了?
一个解释是看看孩子们的作息表。
12.jpg
(82.45 KB)
2025-3-13 17:11
13.jpg
(89.42 KB)
2025-3-13 17:11
这几张算好的。
还有的,学习时间从早上 6 点到晚上 22 点,且每月放假仅 3 天。每周在校学习时间达到 119 小时。
该强度接近 40 小时工作制的 3 倍。
14.jpg
(88.57 KB)
2025-3-13 17:11
考虑到很多高中生的身体还没长好,那这种学习就是事实上的超重体力劳动。
更何况有的高中的监督起来比企业更狠。
时间精确到分、人物精确到床位,动作精确到拨动头发。仿佛一个个监控看着他们,分外关注。
15.jpg
(39.71 KB)
2025-3-13 17:11
再来一份类似的表单,恐怕英剧《黑镜》都不敢拍这种 “人人身处监禁” 的剧情。
毕竟这里笑也扣分。
16.jpg
(55.1 KB)
2025-3-13 17:11
如果我们普通打工人已经是顶级牛马了,那这些孩子又是什么。反正我猜,他们的心理状态好不到哪里去。
2022-2023 中国心理蓝皮书报告显示,高中生抑郁检出率为 40%,初中生抑郁检出率为 30%,而小学生的抑郁检出率为 10%。
在抑郁症人群中,50% 以上是青少年。
17.jpg
(15.87 KB)
2025-3-13 17:11
有个地狱笑话叫:抑郁率比本科率都高…
这事还非常影响发育。
中国 “成长队列” 项目显示:学业压力每增加 1 个标准差,青少年皮质醇水平上升 18%,海马体(记忆中枢)发育滞后 0.3 年。
实际上我能用中外几十个专业科学研究证明,高中高压的作息严重影响孩子身体。
但第一个不同意我说法的,是孩子家长。
山东推广双休新闻出来后,不少爆料指出有的家长非常反对。
18.jpg
(89.42 KB)
2025-3-13 17:11
他们觉得,家长都没双休,孩子能双休吗,他们还不是在家玩游戏啊。
19.jpg
(93.43 KB)
2025-3-13 17:11
他们觉得你就得坐在座位上一动不动的学习,你才是好孩子,你才是在报恩。
这些聊天记录也不像是假的,因为一份 17 万人的调查显示,四成多的家长认为,用了双休的孩子肯定成绩变差。
20.jpg
(99.5 KB)
2025-3-13 17:11
还能说什么呢?
恐怕在他们眼里:
“生命可以轮回,高考只有一次!”
21.jpg
(19.96 KB)
2025-3-13 17:11
22.jpg
(3.15 KB)
2025-3-13 17:11
这时候肯定会有人反驳我。
“录取率不会变,但是所有家长都希望自己的孩子是分子,所有学校都希望自己学生分子尽可能的多。”
“双休只会成全了辅导机构,成全了补课,变成大家拼谁家有钱了。”
但我觉得一开始就有两句话可以反驳:
“历史上取消童工的那一天,一定是对大量家庭的灭顶之灾?”
“没有学生的双休也很难有打工人的双休。”
而且,不是所有家长都会送孩子去补课;补课对大多数孩子的成绩影响微乎其微。
甚至于哪怕周末去培训机构,但至少是正常九点开始,晚上五六点结束,比学校里自习 “养生” 多了。
更何况未来不必如此。
随着生育率的下降,新科技创造新岗位,未来不用靠卷死对手这样的方式生存下去了。
既然如此,何不让孩子有休息的时间呢。
再说了,这段时间本身对社会有意义。
研究显示,我们家庭里教育开支占所有开支的比重达到 7.9%,与其他国家相比,遥遥领先。
23.jpg
(26.79 KB)
2025-3-13 17:11
另一边,中国的教育支出收入弹性为 0.306,远低于 1,这意味着教育在中国家庭中被视为必需品而非奢侈品。
24.jpg
(26.69 KB)
2025-3-13 17:11
如果把这部分支出的消费潜力释放出来呢?
虽说高中段学生没有赚钱能力,但是消费动能不容小觑。有网友形容了一下:
?
大巴、网约车、共享单车、加油站先赚一波; 聚餐吃饭、买衣服鞋子,看电影,餐饮零售服务业又赚一波; 周末家庭游,旅游业再赚一波!
?
周末双休,一鲸落万物生啊。
25.jpg
(3.01 KB)
2025-3-13 17:11
当然,在这里讨论这类问题没啥意义,关键在于落实。
你看,明明只有两家企业强制下班,但媒体还是报道说:越来越多企业加入到职场?“反内卷” 的行动中来。
26.jpg
(26.03 KB)
2025-3-13 17:11
多在哪里不知道。
而且试问,九点下班还不叫加班吗?
27.jpg
(25.86 KB)
2025-3-13 17:11
要知道,九点下班到家后,留给自己不过一两个小时。
之前的某些大厂更绝,你可能月薪三四万,但下班都晚上十一点了,根本没时间没地方去花钱。
这样的生存方式是不利于消费提振的。
至于 18:20 下班的,也起码多工作二十分钟了。
再试问,学校那边发出自愿申请学习的签字,就真的是自主学习了吗?
28.jpg
(21.35 KB)
2025-3-13 17:11
29.jpg
(43.14 KB)
2025-3-13 17:11
“有家长反映,学生周六在家学习自率性差,效率不高,为此,学校本周六 (3 月 1 日) 起,开放教室有老师看班,自愿参加。”
30.jpg
(56.02 KB)
2025-3-13 17:11
魔高一尺道高一丈,反反复复,有的现象已经诡异到我不给,你就不能抢了。
牛马只要端正吃草的姿态就好。
31.jpg
(34.45 KB)
2025-3-13 17:11
但这真的好吗?
我不明白这些本是基本操作,怎么现在我们得感激涕零了。
我不明白很多企业和学校做得不及格,怎么还去怪罪那些倡导不卷的人了。
32.jpg
(37.08 KB)
2025-3-13 17:11
33.jpg
(3.12 KB)
2025-3-13 17:11
多一个人每天工作 16 小时,不如多一个人每天休息 16 小时。
这样的理念以后肯定会普及开来。
因为大家会知道,提振消费是一个全社会都要干的事。
但关键在于,把任务摊派给打工人和高中生时,也得给他们时间去完成吧。
来源:雷斯林
引用
回复
TOP
‹‹ 上一主题
|
下一主题 ››
查看积分策略说明
快速回复主题
选项
禁用 URL 识别
禁用
表情
禁用
Discuz!代码
使用个人签名
接收新回复邮件通知
标题
内容
发表帖子
[完成后可按 Ctrl+Enter 发布]
预览帖子
恢复数据
清空内容
最近访问的版块 ...
影视歌漫画书画发布区
科学、生活、常识、益智
文学殿堂
BBS
xnote.cn交流专区
旅游、摄影、美图、壁纸
文学殿堂
科学、生活、常识、益智
时事新闻专区
影视歌漫画书画发布区
电脑、手机、平板知识专栏