发新话题
打印

人工养殖的野味,到底还算不算野味?

人工养殖的野味,到底还算不算野味?


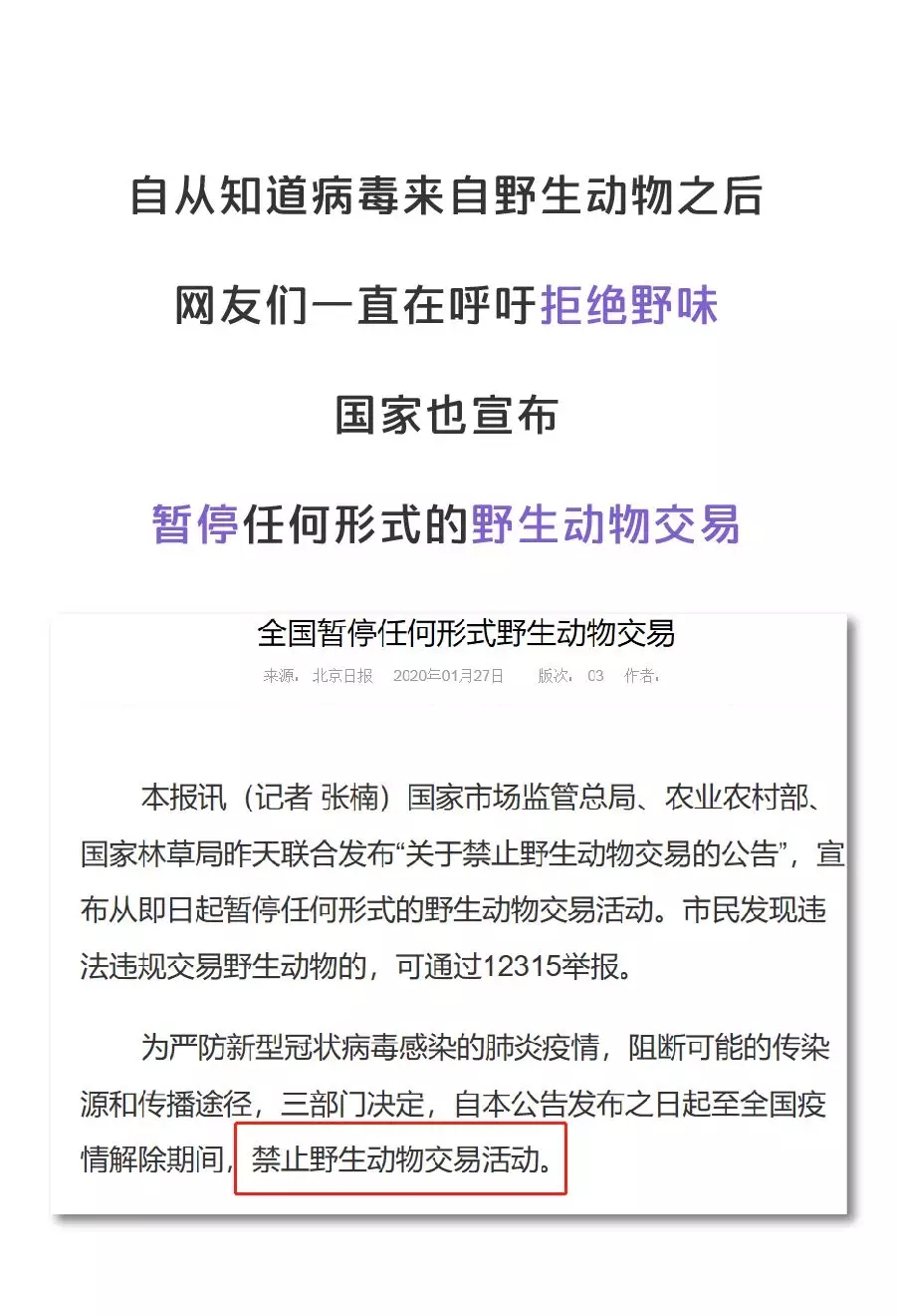
疫情爆发以来,我们每个人都说,要拒绝吃野味,远离野生动物,但是很多人并不清楚,在我们国家的法律里,野生动物并不只包括在野外生活的动物。

































当年非典这么厉害最后还不是吃的吃喝的喝,狗肉年年被人骂要抵制还不是年年照吃不误,所以这次过后还不是一样当耳边风一下就吹过了,然后照吃不误。
发新话题
查看积分策略说明

快速回复主题

选项

[完成后可按 Ctrl+Enter 发布]  预览帖子  恢复数据  清空内容