发新话题
打印

雷人雷事雷语录(18年5月9日)

雷人雷事雷语录(18年5月9日)


看不到图片的童鞋麻烦多刷新几次,或者去这个地址:ftp://150.48.48.24:24
下载一个火狐浏览器来专门看论坛,IE实在是太烂了,网速慢一点多几张图片就显示不了了。

正式开播:

周末闭关两天,一回来上班,突然惊叹了:现在的科技原来都这么发达了吗?



最近有位在读的学生给我分享一个视频,说现在的高中化学都这么上课的了?(最猎奇的视频)



好奇问一句:粉笔都没了,那老师们向睡着的学生都扔什么?



美国高中中文试卷,有点丧心病狂了。(KenWong_)



还有湖南这个高校,利用"高科技手段"来管理学生真的亮了。这项曾被视为"管太宽"的举措,这次却少有地得到了大多数网友的肯定。



讲真,这学校没有完全一刀切地完全禁止学生玩游戏,只是禁止在半夜时玩,这个举措真的好评了,平衡了学生的自由与纪律。



(你赞成这个做法吗?)

想当年我们直接拉闸熄灯断网,这学校真心人性化很多!

寝室妹子买的美容仪,乍一看我还以为在搞电焊……(_稣鲵_)











你女儿看起来学习成绩不太好呀,要来我家单独辅导呢!



说起年轻人的生活,最近各种公号鸡汤文一直在刷这句话:"你的同龄人正在抛弃你",看完现在那些95后,00后上课时的高科技,我有种感觉:"不是你同龄的人,也正在抛弃你!"



觉得4-5岁的幼儿园小朋友已经开始了不起了。(I**ELLE翠)



我们老了之后也是这样吧。



我一个80后从来不敢欠人钱多于20块,但这个90后已经欠上1亿多了。



最近,厦门方面公布"老赖"信息,有网友发现,一名90后企业家欠债高达1.4亿,成为最牛的90后老赖,瞬间成为网红。



 . 一个人负债5万,说明他有责任,一个人负债20万,说明他了解金融,一个人负债50万,说明他有还款能力,一个人负债100万,证明他有车有房,未来的.生活走向幸福,一个人负债1000万,生活就是一种品味。一个人负债5000万,他是一家上市公司老总。.一个人没有负债说明这个人还是个屌丝。



 . 放高利贷改叫P2P,乞讨改叫众筹,统计改叫大数据分析,忽悠改叫互联网思维,做耳机改叫可穿戴设备,办公室出租叫孵化器,看场子收保护费叫平台战略,.搅局叫颠覆式创新。借钱给靠谱朋友叫天使投资,借钱给不靠谱朋友叫风险投资。未来,一要学会造概念;二要学会讲故事;三要学会优雅措辞!.(xueshudi)



我凭本事赖的账,为什么要还?

看来老王那句名言要改改了--实现一个小目标,先赖它一个亿!



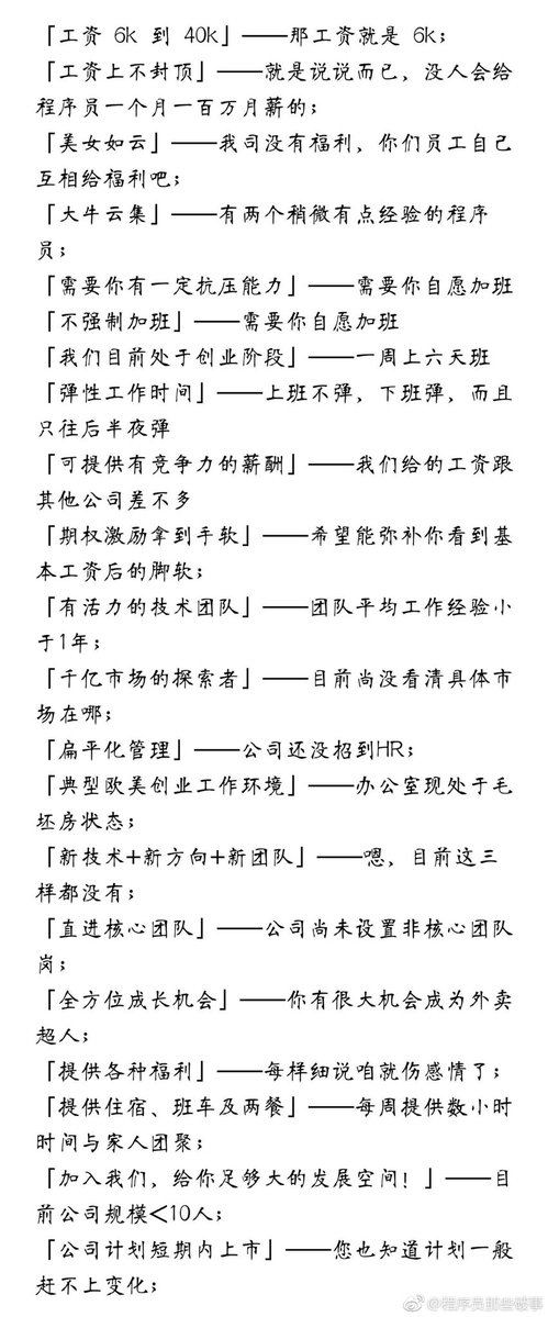
公司招聘信息解读:



果然贫穷限制了我的欠钱能力!看着别人90后已经成为亿万"负翁",我今年三十,欠了支付宝300元都不自在,别人欠个1亿却舒坦得很,果然我就是个屌丝。



今日职场扎心语录(图:乌云装扮者)



所以,做人真的不能随便休息,要天天加班工作,才能紧贴这个日新月异的时代脉膊。



是啊,我差点错过了一个重要的消息,我就是2个月没注意房价的消息,居然深圳的房价都累积"暴跌"了22块钱了!



讲道理,我是那种差那二十多块钱的人吗?我是差那几百万!



据报道:某养牛大户,养殖的一头牛,已连续掉毛19天,今天又掉1根!



购物可以缓解焦虑?难道人生最大的焦虑不是没钱购物?



一天不上网你除了发现房价又悄悄地远离你的工资外,你会发现,现在能赚钱的行业,也基本上是日新月异。

上个月我们流行养竹鼠,上星期我们流行养小龙虾,这周呢?改为养蟑螂了。







最近养蟑螂真的是最火的风口啊!处理厨余垃圾,甚至"食用蟑螂"都出现了。



媒体近日报道,四川宜宾有"养蟑螂"老板,现场生吃食用蟑螂,1公斤要卖600元。



四川宜宾蟑螂老板现场生吃蟑螂1公斤要卖600元

哥们儿!!咱们这次要发财了!!(文科班校花酱)



尼玛,还是生吃的,蟑螂刺身,了解一下?嘎嘣脆鸡肉味!

(你敢吃"食用蟑螂"吗?)

广东人:这个,连我们都受不了,我们还是吃福建人吧!







是时候宣传壮阳一波了,再难吃也能卖断市!



外卖不会骗你,他们给你配了几双筷子就代表你这一餐吃了几个人的量。(暖小团)



一天不上网,课不知道怎么上了,钱不知道怎么花了,房价不知道怎么涨了,最后,你可能连饭都不知道该吃什么了?



前两天,一位管理学大师告诉咱们的曲主编,说提升手下员工的工作热情有两个方法:第一招是天天让他们加班,第二招是把办公室的墙涂成黑色。

曲主编问:为什么要把办公室的墙涂成黑色?

管理学大师说:我就知道你不会质疑第一招!



一朋友说为了不与社会脱节,即使不上班,也要隔三差五投简历面试,应聘上了再婉拒,这样一来就知道自己还有用。(122199659)



【一天不上网,真的什么都不懂了】

如果你觉得一开始说的那个互动型黑板是小儿科,不就一个加大版的触屏嘛?那下面这个超智能聊天机器人,还自带"背锅"功能的,必定能震惊到你。



 . 日前,安徽省池州市贵池区某基层学校的蒋姓教师向"贵池区人民政府发布"微信平台发送了一条咨询信息,收到的回复却是"你不说话没人把你当哑巴"。随后.她将咨询信息重新发送一遍,收到的反馈变成"我仿佛听见了一群蚊子在嗡嗡嗡"。该教师表示:"官微如此'神回复',真是不可思议。"

事后,有关部门解释说,是把微信平台托管给了第三方的回复机器人,所以才出现这样的回复,并且已经向该教师致歉。



以前临时工都是人,现在临时工都改为机器人了?这科技水平进步是有点快了,我的智商有点跟不上。



我衷心地认为,如果是人工回复,一定不会像机器人这样粗暴无礼的;所以这一次,一定是机器人太智能了,一不小心就把人的心里话都说出来,真在不妥,不妥。



不得不说某度的搜索也是太智能了,我只是想搜点"单反"的资讯,它就推荐给我阳痿的治疗方法,我很好奇,它是怎么知道我有阳痿的?这真的太智能了!



为毛别人微信都是卖茶小妹,而最近我的微信老是这种早漏改善啊:



把女人放到免税店和把男人放到红灯区是一样的,都很容易犯错误:女人需要几小时才会出来.而我们只需要几分钟。(皇上您这是喜脉啊)



"鹅厂"最近也是因为"回复"而惹上了麻烦。?,一篇《腾讯没有梦想》的微信自媒体文章开始被广泛传播,同时被传播的还有一张腾讯创始人马化腾对该事件的点评截图。但事后腾讯官方回应称:回复是杜撰的。



突然觉得这件事有点说不通,别人说企鹅没有梦想,然后老马出来说企鹅其实是有梦想的,然后企鹅官方又出来说,这个有梦想的回复是假的,所以。。。这是实锤的没有梦想了哦?



人类之间的聊天真的太复杂了!套路太多!如果有一天,我还真的愿意智能聊天机器人能代替我去聊天。



社交真的太难了!(吃不胖的小5)









这还真不是段子,我见过好多次…………有一秘书给领导写讲话稿:"欢迎大家千里条条立临我县考察"……别人看后评价,一句话写错三个字,什么水平的秘书。秘书回复,我写错字,事小。他念错字,事大!(邢立达)





计算器:在中国我已经没有活下去的勇气啦!



说到政府服务网络化,现在上网可以办的事,也真的太多了--网上不止可以交友、可以约炮、可以相亲,现在还能离婚。



英国政府宣布,从本月1日起,英格兰和威尔士地区开通网上离婚服务,申请人只需在网上填个表缴个费,就能办离婚。可以说是史上最方便的离婚方式了。

见面都省了,分手炮也没机会打!



以后夫妻吵个架,直接网上"一键离婚",这真是有点厉害。



没毛病!人人都可以网恋,却不能网离?这不公平!



婚姻就应该"严进宽出",英国这个做法虽然引起不少争议,但是总体我还是挺赞成的,你觉得呢?



什么是离婚的主要原因?--结婚。



最近,一媒婆安排了一场相亲,男方职校毕业,女孩北大本科。

"其实你不用为你的学校而感到不好意思"男孩安慰女孩说。



因为分手分不到而产生的问题,还真是有点多。。。搞得别人到处扔现金就不好了嘛。



我也好想谈一场拿200万就分手的恋爱!





当然,真正的高科技社交,还真不只有聊天,还有视频、直播等等形式。但有时候我们面对这些社交方式,真的会有点迷茫,因为我们不知道究竟是我玩抖音,还是抖音玩了我。。。



论如何在网上给男友挑衣服。(作了)





有人把网络和社交媒体公司Google/Tinder/Twitter/Facebook/Snapchat/Instagram的用户服务条款打印出来做成艺术品,名叫《我同意》(I.Agree)。其中IG的最长。



最近很多人都在看《流星花园》,当年的F4真的清秀到没有一点"社会"的痕迹,但到了今天,F4之一的吴建豪已经彻底的"社会化"了。



据说,吴建豪最近沉迷抖音到放飞自我,走火入魔。。。本来没认出来,结果戴上假发我就认出来了!!!(纳兰无羁)



吴建豪抖音

"做直播要自己化妆,不能请化妆师。"

"为什么?"

"因为核心技术必须自主可控。"



至于重庆这一对"抖音"发烧友,似乎也是被这种高科技社交所支配着,为了红而不择手段,不顾自己与他人的安全。

昨天下午,重庆一对情侣想当网红爬火车拍抖音,结果导致男子被高压电烧伤,差点连命都丢了。





火是火了,不过火过头,有点焦了。。。



虽然很同情你的遭遇,但是我还是想说,这次你们真的彻底红了,因为上社会新闻的头条比上抖音难多了。

希望伤者早日康复,但以后一定要理性地玩抖音!



"有些人你别看她胖…"

"然后呢?"

"什么然后?就让你别看啊,胖有什么好看的?"



问题来了:为什么有关部门没有设置不准爬火车,触碰高压线的牌子警示,铁路局和电力局应该赔个200万才行!



人家说上网玩抖音,上的是互联网,不是电网啊!



不得不说,现在网红啊明星火起来并不是没原因,就连象牙塔里的研究人员也开始追星了。



我靠,看这阵势我本能反应是今天跑男来苏州围着拍呢……仔细一看,中间的居然是高飞老比头子。(彦什么祖)





浙江大学第二附属医院眼科的胡江华同学在其SCI论文致谢部分,感谢了歌手林俊杰,表示"在过去十年里,林俊杰的歌曲给了我强大的精神支持。"而他的导师也对他进行了回复。





想当年咱们的论文,最多就是感谢老师感谢同学感谢前女友,再大不了就是感谢爱因斯坦和牛顿,但感谢明星这个还是挺有创意的。





 . 这个博士生追星的事,普遍得到了网友的祝福,大家都没有说堂堂博士生不务正业,原因很简单,因为他把追星和追网红作为动力,用在了自己的正式事业上。而.我们面对日新月异的互联网科技,或者是高端智能机器人也好,也是一个道理:用在了最正确的方面,就不会有任何人去质疑你,反而都是来支持你。

广东省博物馆简直是我见过最博物、最单纯不做作的博物馆了,一个真正的博物馆,而不是文物馆。拿出了快半个博物馆摆这些玩意。(xueshudi)









所以,如果你用网络传播正能量,大家都会全力支持!

由全世界最快乐的抑郁症患者发起的"高兴死了"运动,最近从国外火到了国内,网友们纷纷自制视频致敬:失恋、厌食症、考研失利、找不到工作、被家人嫌弃……每一个故事都让人泪目,每一个正在低谷的人都会懂!

mtv

"高兴死了"运动

我们确实很需要这种满满的安慰与正能量的网络内容!



经常能在弹幕评论等地方,看到诸如"竟然有女孩子/男孩子看这种作品"类似这样的话,不妨来看看藤子-F-不二雄老师在几十年前的《哆啦A梦》里借大熊之口给出的答案。.(真鱼Anime)





播完,下课!

取材于网易【轻松一刻】



[ 本帖最后由 天朝雷人 于 2018-5-9 15:39 编辑 ]

附件

1.avi (3.76 MB)

2018-5-9 15:38, 下载次数: 1183

[104]
[18] [18]
[104] [104] [104]
[104] [104] [104]
发新话题
查看积分策略说明

快速回复主题

选项

[完成后可按 Ctrl+Enter 发布]  预览帖子  恢复数据  清空内容